Selamat Datang Di
LPH HALAL AMAL INDONESIA
Lembaga Pemeriksa Halal profesional dan terpercaya dalam proses sertifikasi halal
Tingkatkan Kepercayaan produk Anda
Tingkatkan Kepercayaan produk Anda
Lembaga Pemeriksa Halal (LPH) Halal Amal Indonesia telah terakreditasi oleh Badan Penyelenggara Jaminan Produk Halal (BPJPH) sebagai LPH dan berkomitmen mendukung klien dalam memastikan pemenuhan standar halal sesuai regulasi yang berlaku. Didukung oleh tenaga ahli profesional, pemanfaatan teknologi modern, serta nilai integritas yang tinggi, LPH Halal Amal Indonesia menyediakan layanan pemeriksaan halal yang inovatif dan komprehensif untuk memastikan kepatuhan produk terhadap standar halal yang ditetapkan oleh pemerintah.
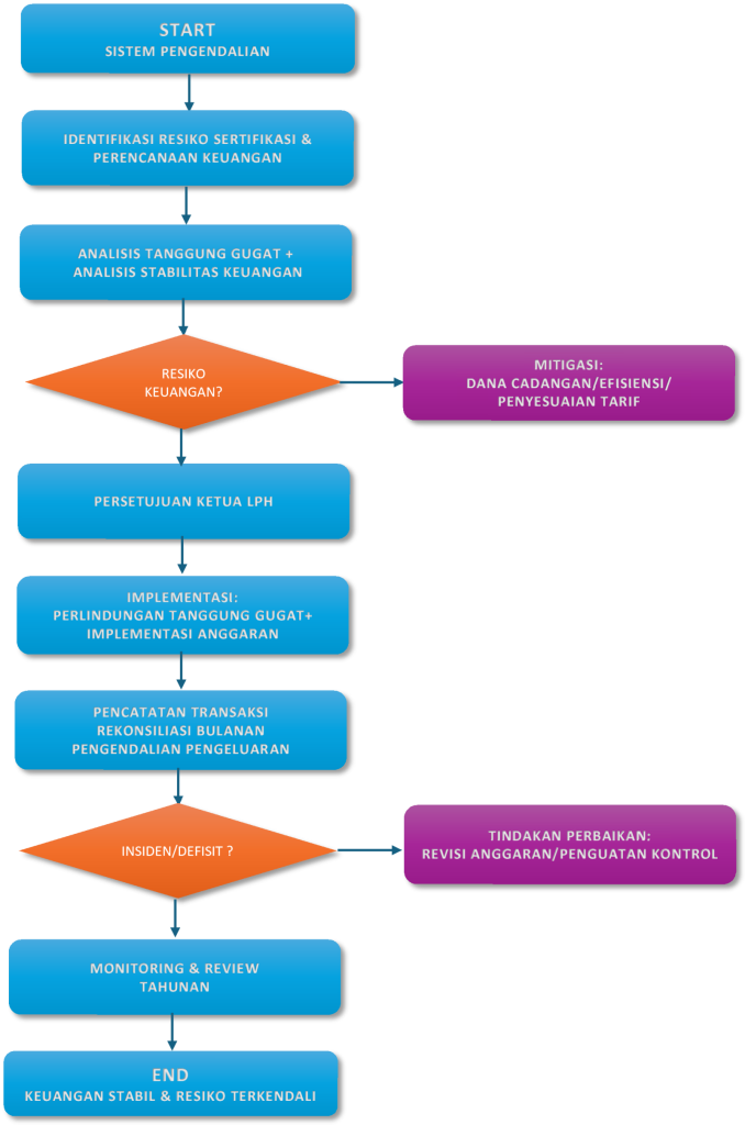
FLOW CHART PROSEDUR TANGGUNG GUGAT & KEUANGAN ISO/IEC 17065:2012
Hadir sebagai solusi praktis dalam layanan pengurusan sertifikat halal resmi dari BPJPH. Dalam upaya mendukung program pemerintah, LPH Halal Amal Indonesia Berkomitmen mendukung penuh visi Negara Indonesia menjadi pusat industri Produk Halal di Dunia
Kami menyediakan layanan pemeriksaan halal yang terjamin mutunya, terfokus pada pelaku usaha mikro dan kecil, serta memiliki kecepatan dan efisiensi di tingkat regional.
Clients
Projects
Repairing
Awards
Client LPH HAI
SPPG JAKTIM CIPAYUNG CEGER DKI JAKARTA
Tim HAI Melakukan Sertifikasi Halal di SPPG Jaktim Cipayung Ceger DKI...
Read MoreSPPG JAKARTA UTARA PADEMANGAN DKI JAKARTA
Tim HAI Melakukan Sertifikasi Halal di SPPG Jakarta Utara Pademangan...
Read MoreSPPG JAKTIM MAKASSAR PINANG RANTI 2 DKI JAKARTA
Tim HAI Melakukan Sertifikasi Halal di SPPG Jaktim Makassar Pinang Ranti...
Read MoreSPPG JAKTIM DUREN SAWIT PONDOK KELAPA 4 DKI JAKARTA
Tim HAI Melakukan Sertifikasi Halal di SPPG Jaktim Duren Sawit Pondok...
Read MoreSPPG SPPG JAKSEL PANCORAN PEGADUNGAN 1 DKI JAKARTA
Tim HAI Melakukan Sertifikasi Halal di SPPG JAKSEL PANCORAN PEGADUNGAN...
Read More








